Лучшее из возможного!

Размер шрифта:  Aa Aa Aa Aa Aa


Измеритель КСВ и мощности

SWR PWR-meter

Прогресс в радиолюбительской аппаратуре за последние годы шагнул далеко вперед. Еще недавно у радиолюбителя на столе располагался целый парк самодельной и приобретенной по случаю громоздкой советской измерительной техники. Сейчас же доступны приборы, о которых еще несколько лет назад можно было только мечтать – осциллограф с полосой пропускания 100 МГц, генераторы сигналов на все мыслимые и немыслимые частоты, логические анализаторы, антенный анализатор NanoVNA и многое другое. И все это занимает совсем немного места на рабочем столе и может быть приобретено по вполне разумным ценам. Да и трансиверы уже мало кто использует самодельные. Короче говоря, революция в радиолюбительских измерениях свершилась. Но это совсем не значит, что паяльник можно выбросить.

Решил я приобрести измеритель КСВ и мощности для контроля своей аппаратуры и антенны. Не для настройки, а именно для оперативного контроля излучаемой мощности и качества согласования с антенной. Для настройки антенны я уже давно использую самодельный Антенный анализатор VNA на Arduino и NanoVNA. Нужен был прибор, не требующий каких-либо манипуляций с органами настройки при измерениях. Он должен быть постоянно включен между антенной и усилителем мощности и показывать КСВ и излучаемую мощность. Большой точности от него не требуется, он должен просто показывать, что антенна в порядке и аппаратура работает нормально. Показания должны быть наглядными, легко читаемыми, ну и дизайн на уровне.

Как обычно, начал поиск в интернете. Предложений много, но либо не удовлетворяет предъявляемым требованиям, либо ну уж слишком дорого за такой относительно не сложный прибор. И тут попалось видео, демонстрирующее работу самодельного измерителя КСВ и мощности. Его автор – Сергей R7OY ex D0ISM, UT0IS. Вот ссылки на 3 части этого видео:
https://www.youtube.com/watch?v=lS613f7Najg/
https://www.youtube.com/watch?v=ySm8Ys1lTOY/
https://www.youtube.com/watch?v=k8umrG-TXZk/

Проект открытый, автор не делает секрета из своей разработки, описание, фотографии, принципиальная схема и программное обеспечение можно скачать здесь:
https://cloud.mail.ru/public/NSMQ/bYnA4S3WU?autologin=no/

Ссылки актуальны на март 2026г. Этот «SWR&PWR meter» собран на основе модуля Arduino Nano и индикатора ILI9225 2.2″ c разрешением 176x220. Изображение на индикаторе выглядит вот так.

Индикатор ILI9225

Из особенностей следует отметить продуманный дизайн с изменением цвета от зеленого к красному для шкал КСВ и мощности, автоматическое переключение предела измерения при изменении мощности сигнала, а также звуковая сигнализация при превышении допустимого КСВ. Если мощность небольшая, подключается шкала малой мощности. Если порог малой мощности превышен - прибор автоматически переходит на большую шкалу. Доступно для выбора из меню четыре значения шкал "малой" мощности - 20, 40, 80 и 120 Вт (120 Вт я заменил на 10 Вт, получилось 10, 20, 40 и 80 Вт). Если порог этих шкал будет превышен, прибор автоматически перейдет на шкалу "большой" мощности - 200, 400, 600, 800 или 1000 Вт. Возврат с большой шкалы на малую происходит автоматически примерно через 10 секунд после уменьшения уровня сигнала. Если некоторое время сигнал отсутствует, прибор переходит в режим заставки, причем делает это с плавным затуханием подсветки. При появлении сигнала SWR&PWR meter автоматически "просыпается".

Вначале я решил с программой Arduino не заморачиваться и использовал ее авторский вариант. К сожалению, по объективным причинам автор не довел разработку этого измерителя КСВ до логического конца. Тестирование, показанное на видео, проводилось на уровне макета с имитацией сигналов прямой и отраженной волны с помощью потенциометров. Естественно, все нюансы учесть было невозможно. Так что пришлось все-таки разбираться с программой, в схему я также внес несколько непринципиальных изменений. Авторский вариант схемы и программы я на всякий случай тоже выкладываю, ссылка в конце странички. А вот мой, доработанный вариант принципиальной схемы измерителя SWR&PWR.

SWR PWR-meter. Схема

В качестве датчиков тока и напряжения в антенне используются трансформаторы на ферритовом "бинокле" - Tandem Match. Конструкция такого трансформатора и принцип его работы подробно описаны на сайте Игоря Гончаренко - http://dl2kq.de/ant/3-108.htm.. Я не планирую работать в эфире с мощностью более 200 Вт и на диапазонах выше 28 МГц, поэтому использовал бинокль неизвестной марки с Aliexpress, который имеет размеры 13x15x7 мм. Первичная обмотка – 1 виток, вторичная – 20. Диаметр отверстий 4,5 мм, а рассчитанная по измеренной индуктивности обмотки магнитная проницаемость феррита получилась около 600. Для уменьшения погрешности измерения малых напряжений я использовал в схеме диоды с барьером Шоттки. SMD резисторы R1... R4 типоразмера 2010 номиналом 100 Ом.

Динамик SP любого типа – пьезо или динамический с сопротивлением не менее 32 Ом. Вместо использованного автором модуля Arduino Nano я поставил Arduino Pro Mini. Он имеет меньшие габариты, немного другое расположение выводов и в нем отсутствует конвертер USB-COM. Так что при программировании нужно использовать внешний преобразователь USB-COM. В программе в качестве источника опорного напряжения выбрано внутреннее напряжение контроллера 1,1 В. Это лучше для измерения малых мощностей. Если не планируется использовать шкалы мощности менее 40 Вт, можно исправить в программе опорное напряжение на напряжение питания 5 В. Но при этом стабилитроны VD8 и VD9 нужно заменить диодами и добавить защитные диоды на плюс питания, как это сделано в авторском варианте схемы. Я заменил диоды на стабилитроны потому, что ток утечки даже кремниевых диодов наводит несколько милливольт на высокоомном входе АЦП, а это уже заметно при опорном напряжении 1,1 В. В принципе, защитные диоды или стабилитроны можно вообще не ставить, т.к. они есть в контроллере.

Индикатор типа ILI9225 c диагональю 2.2″ и разрешением 176x220. Очевидно, можно использовать и аналогичный индикатор с диагональю 2.0″. Вот так выглядит этот индикатор.

Плата ILI9225

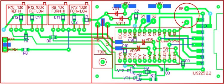
Существует очень похожий на него индикатор ILI9341, но для данного прибора он не подойдет. Вот такая у меня получилась плата прибора. Вид со стороны монтажа, при печати ставить галочку "зеркально".

Плата измерителя SWR

А вот плата датчиков прямой и обратной волны.

Плата Tandem match

В корпусе это выглядит вот так. Как видите, там осталось много свободного места, просто я нашел в своем "ящике с хламом" подходящий корпус от старого проекта.

Вид спереди

Кнопки необходимы только для настройки параметров измерителя через меню, в процессе эксплуатации они не используются, поэтому я разместил их на задней стенке корпуса. Подстроечные резисторы пришлось запаять "криво", т.к. я не учел при покупке, что у них подстроечный винт расположен сбоку, а не сверху.

Вид спереди

Вход и выход из меню – длительное нажатие кнопки, кратковременное нажатие – перебор пунктов меню и установка значения для каждого пункта.

Меню

В меню доступно 8 пунктов:
1. Вид шкалы 1- с "подложкой" градусника, 2- без "подложки"
2. Шкала "малой" мощности
3. Шкала "большой" мощности
4. Порог значения КСВ отключения сигнализации
5. Порог значения КСВ включения сигнализации
6. Порог округления мощности
7. Шаг округления мощности
8. Тональность бипера

С программой пришлось немного повозиться. Основное, что я изменил, это сделал возможные пределы шкал для малой мощности 10, 20, 40 и 80 Вт, вместо 20, 40, 80 и 120 Вт. Также ввел небольшую задержку при смене цифровых значений КСВ и мощности в верхней строке индикатора. В авторском варианте они слишком быстро менялись, что затрудняло считывание. Ну и устранил кое-какие мелкие, но неприятные особенности интерфейса. Изменить или добавить что-нибудь в программу сложно, т.к. она занимает почти всю память контроллера, свободно осталось всего около 500 байт. Автор пробовал добавить в схему модуль часов на DS3231 и выводить текущее время в нижней строке индикатора, но для добавления в меню возможности установки времени не хватило памяти, поэтому он предлагал делать это в исходном тексте перед компиляцией. В последней версии своей программы автор отказался от часов, и я полностью с ним согласен. Лучше уж никак вместо как-нибудь...

Перед использованием измеритель SWR&PWR должен быть откалиброван. Для этого необходима активная нагрузка 50 Ом на соответствующую мощность, высокочастотный вольтметр, а лучше осциллограф и желательно, но необязательно NanoVNA. Нужно также запастись необходимыми соединительными кабелями и переходниками. Соединения с применением монтажного провода допустимы только минимальной длины, не более 1...2 см.

Вначале предварительный эксперимент, если есть в наличии NanoVNA. Подключаем наш измеритель КСВ к нему между входом и выходом и определяем затухание сигнала и SWR. У меня получилось -0,12 dB и 1,4 на частоте 29 Мгц. Затем заменяем наш КСВ-метр перемычкой и проводим измерение потерь в кабелях и разъемах. У меня получилось -0,07dB и 1,25 на той же частоте, т.е. потери в приборе -0,05 dB, а КСВ с некоторой натяжкой можно предположить 1,15. На частотах ниже 2 МГц КСВ в обоих случаях оказался близок к 1, а потери около 0 dB. Неплохо! КСВ, конечно, хотелось бы лучше, но тут все зависит от качества Tandem match.

Затем подключаем NanoVNA к нагрузке и определяем КСВ. У меня получилось 1,15. После этого подключаем параллельно нагрузке конденсатор емкостью 150...200 pF. Конденсатор лучше всего использовать типа КСО с рабочим напряжением не менее 500 В. Подключать его нужно проводниками минимальной длины. Считываем с экрана и записываем значения SWR на частотах любительских диапазонов 3,5...18 Мгц. Если NanoVNA нет, значения SWR можно получить расчетным путем. Как это сделать, читайте в журнале «Радио» №1 за 2006 г. на стр. 72. На всякий случай прилагаю эту методику, ссылка в конце странички.

Теперь можно приступать к калибровке. После выбора в меню измерителя КСВ необходимых шкал нужно подключить прибор в разрыв кабеля между трансивером и эквивалентом антенны 50 Ом. Включаем трансивер на передачу в диапазоне 14 Мгц и устанавливаем мощность примерно 1/2...2/3 от шкалы малой мощности, т.е. для шкалы 10 Вт устанавливаем 5...8 Вт. Если в трансивере нет индикатора мощности, определяем ее расчетным путем. Для этого подключаем осциллограф или ВЧ вольтметр параллельно нагрузке и измеряем амплитуду сигнала. ВЧ вольтметр обычно измеряет именно амплитуду, а осциллограф – размах синусоиды, т.е. двойную амплитуду. Имейте в виду, что при расчете мощности нужно использовать действующее, а не амплитудное значение. Действующее значение в корень из 2 раз меньше амплитудного, т.е. Urms=Umax⁄√2, а мощность рассчитывается по формуле P=Urms²⁄R. Для нагрузки 50 Ом удобнее считать мощность по формуле P=Umax²⁄100.

Вращая подстроечный резистор R12 (Forward Low) устанавливаем на шкале нашего измерителя рассчитанное значение мощности. Затем подключаем параллельно нагрузке конденсатор и резистором R13 (Reflect Low) выставляем измеренное или рассчитанное для этой частоты значение SWR. Резистор R12 не трогаем, на показания мощности не обращаем внимания. После этого проверяем показания прибора на других частотах, мощностях и КСВ в пределах шкалы малой мощности. Имейте в виду, что показания мощности достоверны только при SWR близком к единице. При необходимости повторяем настройку чтобы получить максимально возможную точность на всех частотах и мощностях.

Теперь делаем аналогичную калибровку для шкалы большой мощности резисторами R9 (Forward High) и R10 (Reflect High). R12 и R13 не трогаем.

Реально у меня получилась точность не хуже +/-10%. При эксплуатации прибора следует учитывать, что при малых мощностях из-за нелинейной характеристики диодов КСВ немного улучшается, а точность его измерения при значениях больше 3 снижается. Показания мощности соответствуют реальным значениям только при КСВ близком к 1. При КСВ больше 2 показания мощности могут быть как больше, так и меньше реальных. Это зависит от активного и реактивного сопротивления антенны.

Можно было бы попытаться программно повысить точность измерений, но, во-первых, программа и так занимает почти всю память контроллера, а во-вторых, прибор предназначен для оперативного контроля состояния аппаратуры и антенны. Для настройки антенны лучше использовать более точные, специально предназначенные для этого приборы. Имейте также в виду, что оперативно изменять значения шкал мощности нельзя, обе используемые шкалы должны быть предварительно откалиброваны, как описано выше. Ведь программно меняются только цифры на экране.

© 03.2026г.


ZIP Платы в Sprint Layout и схема в sPlan
ZIP Программа Arduino Pro Mini от RA4NAL
ZIP Методика калибровки измерителя КСВ
ZIP Схема, программа и описание от автора - R7OY ex D0ISM, UT0IS